williamhill威廉希尔官网
学校首页
首页
williamhill威廉希尔官网
学院简介
学院领导
机构设置
党建工作
党建动态
组织机构
研究生教育
培养动态
招生工作
导师简介
本科教育
培养动态
专业介绍
科学研究
科研动态
科研平台
人文社科基地
教师风采
团学工作
团学动态
奖励资助
就业创业
合作交流
校友之家
首页
团学工作
团学动态
奖励资助
就业创业
首页
团学工作
当前位置:
首页
>>
团学工作
>>
奖励资助
>> 正文
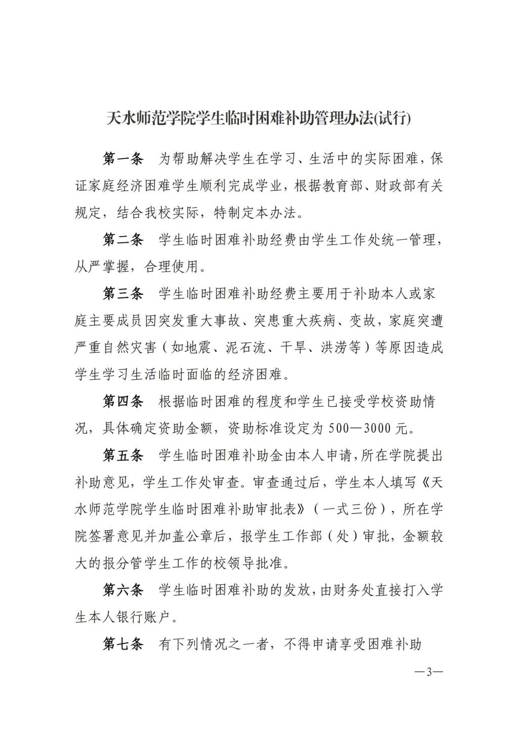
天水师范学院关于印发经济困难学生生活补助管理办法和学生临时困难补助管理办法(试行)等文件的通知
发布日期:2020年10月10日 23:56 发布者:教育学院 点击:[]
下一条:
天水师范学院关于印发国家励志奖学金和国家助学金评定办法的通知
【
关闭
】