williamhill威廉希尔官网
学校首页
首页
williamhill威廉希尔官网
学院简介
学院领导
机构设置
党建工作
党建动态
组织机构
研究生教育
培养动态
招生工作
导师简介
本科教育
培养动态
专业介绍
科学研究
科研动态
科研平台
人文社科基地
教师风采
团学工作
团学动态
奖励资助
就业创业
合作交流
校友之家
首页
本科教育
培养动态
专业介绍
首页
本科教育
当前位置:
首页
>>
本科教育
>>
培养动态
>> 正文
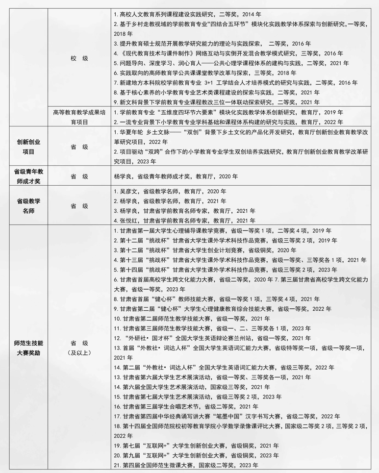
教师教育学院近年来专业建设成果
发布日期:2023年10月12日 16:43 发布者:教师教育学院 点击:[]
上一条:
教师教育学院扎实开展学生技能实训活动
下一条:
师范类专业认证知识应知应会45问
【
关闭
】